黄山市中心城区房地产经纪机构备案情况公示
焦点黄山 2025-04-16 08:53:00
用手机看
扫描到手机,新闻随时看
扫一扫,用手机看文章
更加方便分享给朋友
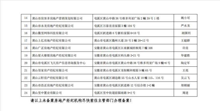
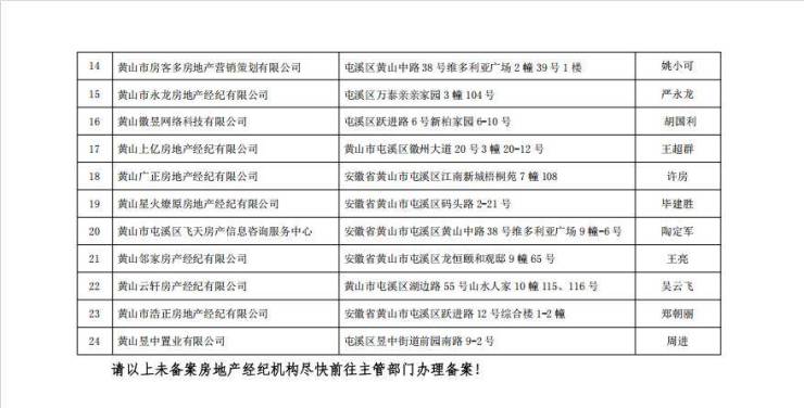
截至2025年4月15日,黄山市中心城区已备案并在有效期内的房地产经纪机构108家,未备案房地产经纪机构24家,现将具体情况公示如下:市住建局提醒广大市民,买卖存量房(二手房),通过房地产经纪机构达成交易的,…
截至 2025 年 4 月 15 日,黄山市中心城区已备案并在有效期内的房地产经纪机构 108 家,未备案房地产经纪机构 24 家,现将具体情况公示如下:
市住建局提醒广大市民,买卖存量房(二手房),通过房地产经纪机构达成交易的,务必选择已在住房城乡建设(房地产)主管部门备案的
房地产经纪机构,不要选择不合规的“黑中介”,避免给自己带来不必要的麻烦和损失。
黄山市住房和城乡建设局(市城市管理局)
2025 年 4 月 15 日
声明:本文由入驻焦点开放平台的作者撰写,除焦点官方账号外,观点仅代表作者本人,不代表焦点立场。



