【最新学区划分】2024年黄山中心城区区属、市直小学一年级招生公告
扫描到手机,新闻随时看
扫一扫,用手机看文章
更加方便分享给朋友
为做好2024年屯溪区属小学一年级入学工作,现将招生事宜通知如下:
一、入学年龄
1.2018年8月31日前出生,满六周岁。
2.因疾病或特殊情况需要延缓入学或免于入学的,由法定监护人提出申请,报区教育局或属地镇人民政府批准。
二、学区范围
(一)黄山市实验小学教育集团
1.黄山市实验小学:北海路、苹果山路、徽山路、新安路、滨江西路、华山路围成区域。招生计划:5个教学班。
2.黄山育才学校:北海路、阜上路、新园东路、天都大道、屯光转盘、天井坞围成区域。招生计划:3个教学班。
(二)屯溪百鸟亭小学教育集团
1.屯溪百鸟亭小学:新安江以南,佩琅河以东,书香云端及其以西,南至徽杭高速路区域。招生计划:12个教学班。
2.屯溪江南实验小学:率水河以东、新安江以南、佩琅河以西区域(含许家棚、三充村)。招生计划:12个教学班。
3.屯溪百鸟亭小学柏山校区:高速路以南兖溪、紫阜村范围。招生计划:2个教学班。
4.屯溪百鸟亭小学尤溪校区:汉沙、南溪南、尤溪、留村。招生计划:1个教学班。
(三)屯溪现代实验学校教育集团
1.屯溪现代实验学校:横江以西,率水河以北,西海路以东,以及横江路、占川河、黄山学院北区围成区域。招生计划:12个教学班。
2.屯溪龙山实验小学:占川河以西、西海路、率水路、宾虹大道以东所围成的黎阳镇管辖区域。招生计划:5个教学班。
3.屯溪区戴震小学(黎阳镇中心小学):黎阳镇隆阜一村、隆阜二村、隆阜三社区、隆阜四社区、滨江左岸、江湾府。招生计划:1个教学班。
4.屯溪区奕棋镇中心小学:宾虹大道北端以西,凤霞村以西(不含凤霞村)以及奕棋镇管辖区域。奕棋镇徐村、奕棋村村民子女根据意愿也可至戴震小学就读。招生计划:2个教学班。
(四)屯溪五校联盟教育集团
1.屯溪柏树小学:北海路—仙人洞路—新园西路—利民路—新安路—徽山路—苹果山路围成的区域。招生计划:5个教学班。
2.屯溪长干小学:新安路—利民路—新园西路—仙人洞南路—滨江中路围成的区域。招生计划:5个教学班。
3.屯溪荷花池小学:仙人洞路—北海路—阜上路—新园路围成的区域。招生计划:4个教学班。
4.屯溪大位小学:仙人洞路—新园路—天都大道—滨江路围成的区域。招生计划:3个教学班。
5.屯溪东城实验小学:天井坞—屯光转盘—天都大道—滨江东路所围成的以东区域。招生计划:6个教学班。
各小学学区范围可参考屯溪区2024年小学学区划分示意图,也可通过屯溪区属小学招生二维码“学区查询”功能查询小区对应学区。
三、学区认定及招生办法
(一)屯溪区户籍适龄儿童学区认定
1.屯溪区(不含高新区,下同)户籍适龄儿童,截至2024年8月31日屯溪户籍满一年,且户籍地址与父母(或学生本人)房产证地址一致的为学区内固定生源,安排在学区内小学就读。屯溪户籍不满一年的,待固定生源安排后有空余学位的情况下优先安排在学区内,若学区内学位已满,由区教育局统筹安排。
2.屯溪区户籍适龄儿童,户籍地址与父母房产地址不一致的,父母房产为名下在屯溪“唯一房产”的,原则上安排在房产所在学区内小学,若学区内学位已满,由教育局统筹安排。
3.屯溪区户籍适龄儿童,以祖辈房产或父母与祖辈共同共有房产入学的,须父母双方名下在屯溪区无其他住宅性质房产,出生申报时户籍与父母一方户籍均与祖辈在同一户口簿上且从未迁出迁入,认定为房产所在学区内固定生源,安排在学区内小学就读。
适龄儿童户籍迁入父母与祖辈共同共有房产满一年,且父母双方名下在屯溪区无其他房产的,待固定生源安排后有空余学位的情况下优先安排在学区内,若学区内学位已满,由区教育局统筹安排。
4.适龄儿童户籍跟随父母以外亲友“挂户”、房产与其他亲友共有房产等情况,由区教育局统筹安排。
5.入学登记提供的房产应为住宅性质。提供住宅性质公寓房产入学的,需为父母双方在屯溪“唯一房产”方可认定学区。
6.屯溪棚改户自棚改协议签订之日起,其子女入学三年内原学区可保留。
7.为保障秋季适龄儿童入学,促进学校高质量发展,百鸟亭小学2024年一年级新生安排在百鸟亭小学柏山校区就读,二年级回到百鸟亭小学主校区;江南实验小学2024年一年级新生在江南实验小学南滨江校区就读,二年级回到江南实验小学主校区;现代实验学校继续保留文峰桥校区,2024年一年级新生在文峰桥校区就读。
(二)非屯溪区户籍适龄儿童招生办法
非屯溪区户籍适龄儿童入学,需提供父母在屯溪区稳定居住、工作的证明材料,区教育局将根据父母在屯溪区房产或居住、工作及社保缴纳年限(或完税证明)等情况综合评定,依次相对就近统筹安排就读学校。
属外地户籍非屯溪务工人员子女应回户籍地或父母工作地就读。
(三)保障优抚对象、特殊群体入学
1.对烈士、军人及其他各类优抚对象子女,按照国家和省市有关规定落实教育优待政策。
(1)军人子女按照《安徽省军人子女教育优待工作实施细则》(政联〔2021〕1号)《黄山市军人子女教育优待工作实施办法》(黄拥办〔2022〕9号)要求执行,通过军事人力资源信息系统向黄山军分区政治工作处提报需求,集中出具优待资格证明信,退出现役1年内军人由退役军人事务部门复核。
(2)国家综合性消防救援队伍人员子女按照《安徽省应急管理厅安徽省教育厅关于切实做好国家综合性消防救援队伍人员及其子女教育优待工作的通知》(皖应急〔2019〕61号)要求执行。
(3)公安英烈和因公牺牲伤残公安民警子女,按照《安徽省公安厅安徽省教育厅转发公安部教育部关于进一步加强和改进公安英烈和因公牺牲伤残公安民警子女教育优待工作的通知》(皖公政治〔2018〕347号)要求执行。
(4)经屯溪区人才办申报认定的引进类高层次人才子女,按照人才优待政策执行,适龄儿童通过系统报名后,相关信息由屯溪区人才办统一认定汇总。
(5)其他优抚对象按照国家和省市有关规定执行。
优抚对象子女报名由各相关部门统一汇总监护人身份证件、优抚对象人员证明材料、适龄儿童户籍信息等材料,5月30日前报送屯溪区教育局,统筹安排入学。
2.依法保障残疾儿童少年接受义务教育,切实落实“一人一案”,保障能够接受普通教育的适龄残疾儿童少年就近就便随班就读,为重度残疾学生提供规范、有效的送教服务。
四、报名入学流程
根据“入学一件事”工作要求,2024年屯溪区属小学使用安徽省中小学入学登记服务系统开展网上报名、审核、分配,并通过政府大数据系统对报名信息进行校验审核,预分配名单可通过网上报名平台查询。
(一)网上预报名登记
1.网上预报名登记时间:2024年4月26日至4月30日。
2.报名方式:皖事通APP搜索“安徽省中小学入学登记服务”选择黄山市进行报名,或登录https://ahrx.ahjygl.gov.cn选择黄山市进行报名,报名系统操作指南见系统登录界面。
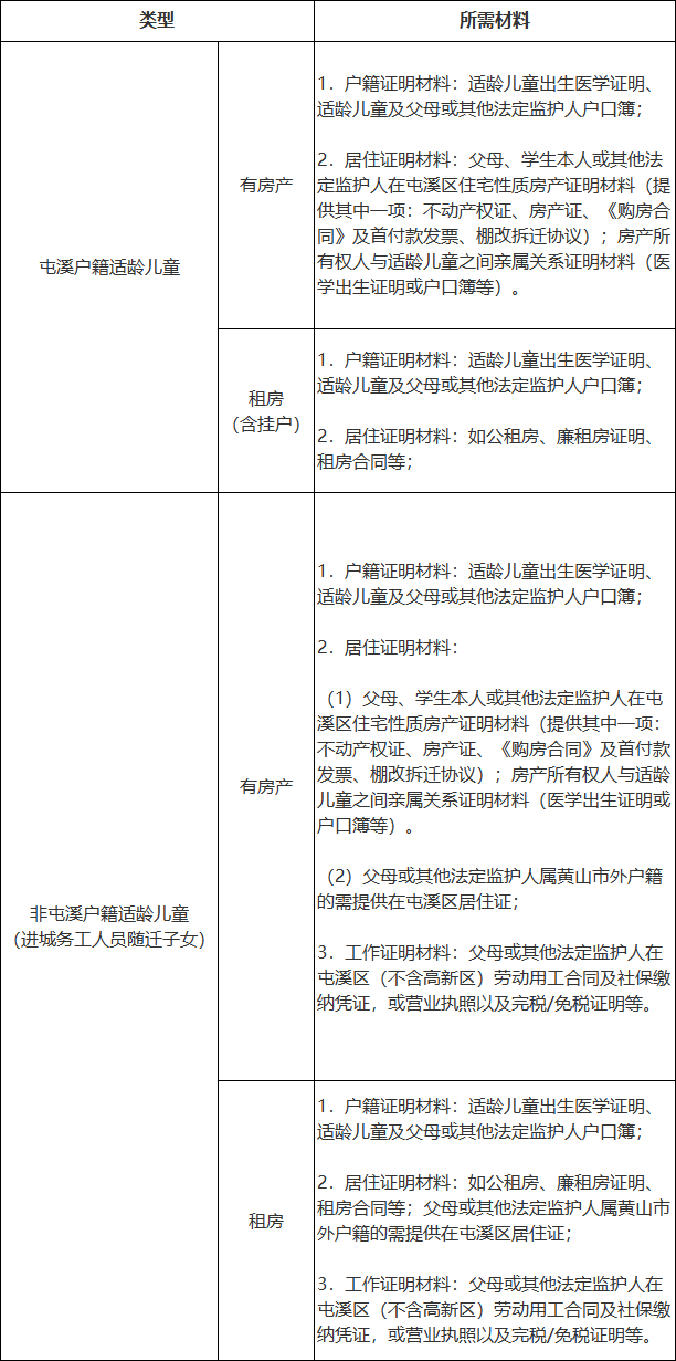
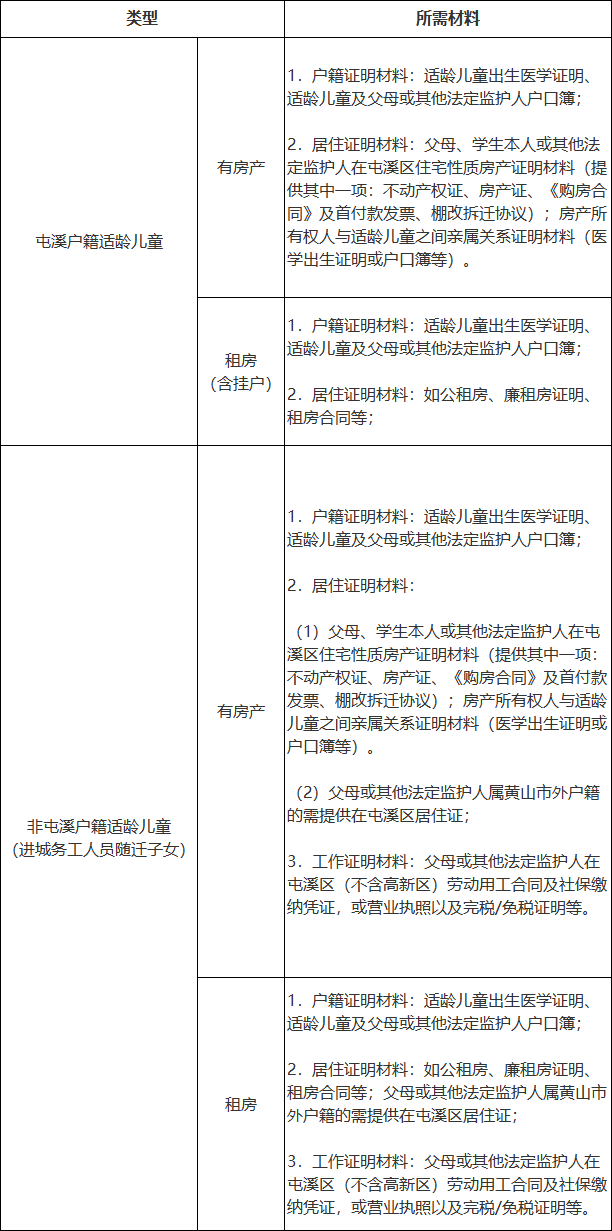
3.预登记时根据报名系统提示填报各类信息并拍照上传以下证明材料(详见附件):
(1)户籍证明材料:适龄儿童出生医学证明、适龄儿童及父母或其他法定监护人户口簿;
(2)居住证明材料:父母、学生本人或其他法定监护人在屯溪区住宅性质房产证明材料(如不动产权证、房产证、购房合同及首付款发票、棚改拆迁协议等),或租房证明;
(3)其他材料:随迁子女父母提供在屯溪区居住证(黄山市外户籍人员提供),以及在屯溪工作证明(劳动合同或工商营业执照、在屯缴纳基本养老保险或完税证明等)。
4.未能及时在2024年4月30日前进行预登记的,请联系普通教育股进行补登记(联系电话:0559-2596229)。
(二)报名信息审核、预分配
预登记信息通过政务大数据校验,审核通过后在报名系统中发布就读学校信息。学区内固定生源可于7月20日起在报名系统中查询,其余非固定生源于8月20日起在报名系统中查询。未在发布就读信息前进行预登记的,统筹安排入学。
(三)注册入学
9月1日前,各校公布新生分班班级和入学具体时间。适龄儿童携带儿童户口簿、预防接种证等(以学校通知为准)到学校办理入学手续。各校于9月30日前组织完成新生学籍信息采集并在安徽省中小学学籍管理系统中录入新生信息。
五、其他事项
1.在报名过程中凡提供虚假信息和证明材料、未按规定时间报名和到校注册的,视全区学校剩余学位情况安排就读学校。
2.因疾病或特殊情况需要延缓入学或免于入学的,由法定监护人扫描屯溪区属小学招生二维码,在线提出申请。
3.未尽事宜由屯溪区教育局负责解释,咨询电话:0559-2596229;监督电话:0559-2596230。

一、入学年龄
2024年市直小学入学年龄为六周岁(2018年8月31日前出生),因疾病或特殊情况需要延缓入学的,由其父母(或其他法定监护人)提出申请(见附件1),报市教育局或当地乡镇人民政府批准。
二、公办小学入学
(一)学区划分
市新城实验学校小学部:黄山高新区范围内皖赣铁路以北小区,新潭镇长源村、长林村、陈坑村、瓯山村、蕉充村、霞高村居民子女。
市梅林实验学校小学部:黄山高新区范围内皖赣铁路以南、仙林村区间道路以西小区,新潭镇梅林村、竹林村、仙林村、仙和村、引充社区居民子女。其中,引充社区属皖赣铁路以北的居民子女可根据自愿原则选择市新城实验学校。
市新潭小学:新潭镇华资社区、新潭村、汗山桥村、东关村、上资村及仙林村区间道路以东小区居民子女。
根据义务教育班额要求,原则上小学招生每班不超过45人。
(二)就读学区认定原则
义务教育阶段坚持以户籍地为主,坚持划片就近免试入学原则。公办小学入学继续实行按实际居住地(住宅性质房产)就近安排入学,租房协议原则上不得作为就近入学的依据。
1.屯溪户籍适龄儿童
(1)屯溪户籍(含高新区,下同)适龄儿童(出生申报或迁入满一年),其户籍地址与父母或其他法定监护人、学生本人房产证地址一致的为学区内固定生源,优先安排在学区内小学。户籍迁入时间不满一年的,待固定生源安排后优先安排。
(2)屯溪户籍适龄儿童,其户籍地址与实际居住地不一致的以实际居住地为准(房产所有权人须为学生父母或其他法定监护人、学生本人),原则上安排在学区内小学,若学区内小学学位已满,由市教育局统筹安排入学。
(3)屯溪户籍适龄儿童,如以祖辈房产入学,须父母双方及学生本人名下在屯溪区(含高新区)无房产,出生申报时户籍与父母其中一方户籍均与祖辈在同一户口簿上且从未迁出;如以父母与祖辈共同共有房产入学,须父母双方及学生本人名下在屯溪区(含高新区)无其他房产。以上两类适龄儿童原则上安排在学区内小学,若学区内小学学位已满,由市教育局统筹安排入学。
(4)屯溪户籍适龄儿童,其户籍跟随父母(或其他法定监护人)以外亲属的,属于挂户,不得以户籍地址申请学区内小学,由市教育局统筹安排入学。
2.非屯溪户籍适龄儿童(进城务工人员随迁子女)
进城务工人员须提供在屯溪区(含高新区)稳定居住、稳定工作的证明,市教育局将根据学校学位情况、监护人在屯溪区(含高新区)居住情况、工作年限及社保缴纳年限等情况,相对就近统筹安排就读小学。属外地户籍非进城务工人员随迁子女应回户籍地或父母工作地就读小学。
3.特殊类型招生
对烈士子女、现役军人子女及其他各类优抚对象,按照国家和省市有关规定落实教育优待政策。
(1)烈士子女按照有关规定执行;
(2)军人子女按照《安徽省军人子女教育优待工作实施细则》(政联〔2021〕1号)、《黄山市军人子女教育优待工作实施办法》(黄拥办〔2022〕9号)要求执行,通过信息系统向军分区人武部政治工作部门提报,集中出具优待资格证明信,退出现役1年内军人由退役军人事务部门复核;
(3)综合性消防救援队伍人员子女按照《安徽省应急管理厅 安徽省教育厅关于切实做好国家综合性消防救援队伍人员及其子女教育优待工作的通知》(皖应急〔2019〕61号)要求执行;
(4)公安英烈和因公牺牲伤残公安民警子女,按照《安徽省公安厅 安徽省教育厅转发公安部 教育部关于进一步加强和改进公安英烈和因公牺牲伤残公安民警子女教育优待工作的通知》(皖公政治〔2018〕347号)要求执行;
(5)高层次人才子女,按照市人才办相关要求执行;
(6)其他优抚对象按照国家和省市有关规定执行。
三、民办小学入学
根据《安徽省教育厅关于做好2023年普通中小学招生入学工作的通知》(皖教秘基〔2023〕57号)要求,黄山学校、新世纪学校应优先满足学校所在区县(屯溪区,含高新区)学生入学需求。报名人数小于或等于招生计划,直接录取;报名人数超过招生计划的,一律通过全市网上报名系统实施电脑摇号,学校不得自行选择性录取,不得接收不足龄学生入学。未被民办学校录取的,由市教育局安排在原学区公办学校就读;已被民办义务教育学校录取的,不再安排至公办学校就读。
(一)招生范围
1.黄山学校、新世纪学校仅招收屯溪区(含高新区)户籍适龄儿童。
2.确有就读民办义务教育学校需求的军人子女、“双招双引”人才及客商子女(认定标准参照《中共黄山市委 黄山市人民政府关于实施“迎客松英才计划”引领新时代高质量发展的若干意见(试行)》《2022年版黄山市招商引资项目管理平台入库统计要点》)等,须持相关证明材料,填写中心城区民办义务教育学校就读申请表(见附件3),于7月10-12日向市教育局基教科申请入学,由市教育局根据学位情况统筹安排入学。
(二)招生计划
统筹考虑规范民办义务教育发展工作各项要求,各学校具体招生计划如下:
黄山学校1个教学班;
新世纪学校1个教学班。
根据《中共黄山市委办公厅黄山市人民政府办公厅印发〈关于加快推进失信被执行人信用监督、警示和惩戒机制建设的实施意见〉》精神,应当限制失信被执行人子女就读高收费学校。各适龄儿童家长在选择民办学校时必须承诺无失信记录。
四、全面实行网上报名
根据“入学一件事”工作要求,今年市直公、民办小学使用“安徽省中小学入学登记服务系统”开展网上报名、审核、分配,并通过政府大数据系统对报名信息进行校验审核,预分配名单可通过网上报名平台查询。
(一)网上预报名登记时间及网址
2024年市直各公、民办小学入学预报名登记时间为2024年4月26-30日,可手机登录皖事通APP搜索“安徽省中小学入学登记服务”选择黄山市进行报名,或登录网址:https://ahrx.ahjygl.gov.cn/选择黄山市进行报名,报名系统操作指南见系统登录界面。
(二)网上预报名登记所需材料及要求
适龄儿童监护人须在规定时间内登录网上报名平台填报入学信息,确保信息真实有效,市直公办小学所需材料见附件2,市直民办小学入学需提供适龄儿童户口簿。
入学登记提供的房产,须为住宅性质,凡不符合实际居住条件的,均不得作为学区内房产认定。持《购房合同》的,需提供购房合同及首付款发票。
凡属以下情况之一者,市教育局将统筹安排入学:①提供虚假证件、证明的;②不按规定时间报名的;③已报名但不按时到校注册的。
五、非起始年级转学要求
非起始年级学生转学条件及所需材料参照一年级入学要求执行,转入学校有空余学位的前提下方可接收学生转入。屯溪区(含高新区)范围内学校之间不办理转学;根据规范民办义务教育学校要求,目前中心城区民办义务教育学校原则上不办理转入。上一学期结束前1个月或新学期开始前后1周内办理转学手续,初始年级的第一个学期与毕业年级的最后一个学期原则上不办理转学,学期中途原则上不办理转学。
六、小学入学工作日程
(一)4月26-30日,适龄儿童监护人登录网上报名系统进行网上预报名。
(二)5月13-17日,适龄儿童监护人根据预报名初核结果修改信息。
(三)5月20日-6月底,通过政府大数据系统对报名信息进行校验审核。
(四)7月3-6日,学生家长登录“安徽省中小学入学登记服务系统”进行补登记,统筹安排入学。
(五)7月15日前,开放民办小学预入学结果网络查询。
(六)7月20日,开放公办小学固定生源预入学结果网络查询;8月20日前开放公办小学其他生源预入学结果网络查询;
(七)8月31日,各校张榜公布新生班级。
(八)开学报到后,各校为新生建立学籍。
来源:黄山市教育局、屯溪区教育局
声明:本文由入驻焦点开放平台的作者撰写,除焦点官方账号外,观点仅代表作者本人,不代表焦点立场。



