2024年黄山高新区房地产展示交易会成功举办
焦点黄山 2024-03-13 10:21:11
用手机看
扫描到手机,新闻随时看
扫一扫,用手机看文章
更加方便分享给朋友
为积极促进高新区房地产市场的稳步发展,给购房者和开发企业搭建更高效便捷的沟通和交流的平台,2024年3月9日—10日,黄山高新区管委会住建局在黄山农产品物流园举办主题为“住在高新职在新城”——2024年黄山高…
为积极促进高新区房地产市场的稳步发展,给购房者和开发企业搭建更高效便捷的沟通和交流的平台,2024年3月9日—10日,黄山高新区管委会住建局在黄山农产品物流园举办主题为“住在高新 职在新城”——2024年黄山高新区房地产展示交易会。
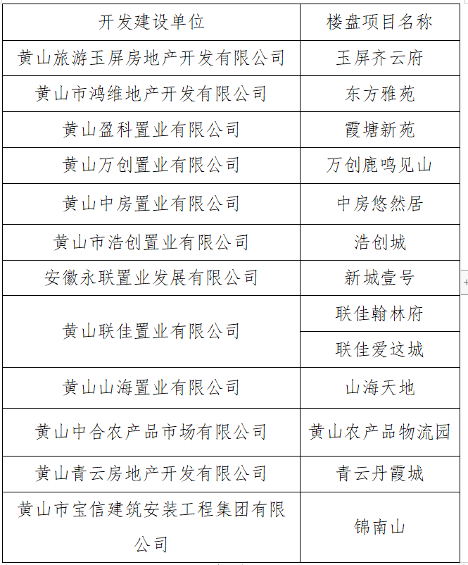
此次房交会由黄山高新区管委会主办,高新区住建局承办,共有12家高新区房企携13个楼盘项目参展,涵盖高层与多层住宅、公寓、别墅、商业等多类型房产项目:

此次房交会是黄山高新区进一步拉动房地产需求、激活房地产市场、促进高新区房地产业健康发展的重要举措。
来源:黄山新城
声明:本文由入驻焦点开放平台的作者撰写,除焦点官方账号外,观点仅代表作者本人,不代表焦点立场。



