黄山市被征收土地地上附着物及青苗等补偿标准发布!
扫描到手机,新闻随时看
扫一扫,用手机看文章
更加方便分享给朋友
日前,黄山市政府出台《关于公布黄山市被征收土地地上附着物及青苗等补偿标准的通知》。具体详情如下↓↓
相关通知明确,本市行政区域内被征收集体土地上的地上附着物及青苗补偿,按本补偿标准执行;大中型水利、水电工程征地,国务院另有规定的,按照有关规定执行;各区、县人民政府可适时根据当地经济发展条件和征地实际情况对本标准进行调整补充,调整补充后的补偿标准不得低于本标准并报市自然资源和规划局备案。
本标准自2020年1月1日起执行,《黄山市人民政府关于调整被征收土地上青苗和房屋等附着物补偿标准的通知》(黄政秘〔2015〕39号)同步废止。2019年12月31日前已依法获得征地批复,征地补偿安置方案已公告并经市、县人民政府批准的,补偿标准按照公告确定的标准执行;未批准征地补偿安置方案的,按新征地补偿标准执行。
黄山市被征收土地地上附着物及青苗等补偿标准
根据《中华人民共和国土地管理法》和《安徽省人民政府关于公布全省征地区片综合地价标准的通知》(皖政〔2020〕32号)的要求,制定黄山市被征收土地地上附着物及青苗等补偿标准。
一、被征农用地青苗补偿标准
(一)耕地
1.水田及水浇地:种植水稻的,地上青苗按照1500元/亩补偿;在水田或水浇地内种植其他农作物的参照执行。
2.旱地:种植农作物的,按1200元/亩补偿。
3.蔬菜地:一般菜地按照2500元/亩补偿;大棚菜地按照5600元/亩补偿。
4.其他
(1)养殖水面:鱼塘鱼苗放养不到2年,按2000元/亩补偿鱼苗费;超过2年按照1400元/亩补贴成鱼的迁移费用。从事青、草、鲢、鳙四大家鱼以外特种水产养殖的,种苗放养不到2年,按4000元/亩补偿种苗费;超过2年按照2800元/亩补贴成品水产的迁移费用。
(2)经济作物:青苗按照4500元/亩补偿。
(3)特种养殖水面和经济作物青苗补偿存在争议时,可申请专项评估确定补偿额。
(二)园地

1.衰老期果园按照3000元/亩补偿。
2.名贵树种补偿可申请专项评估确定补偿额。
3.产值较高的茶园、果园等可由征地双方在上述补偿标准的基础上通过协商适当增加补偿额,也可采用专项评估确定补偿价格。
(三)林地与树木

1.一般林地
2.苗木
苗木补偿可采用产权人自行移植补偿或实物征收补偿两种方式。产权人选择自行移植的,给予迁移费补偿;产权人选择实物征收补偿的,按照苗木价格补偿。本标准另有规定的除外。
(1)地栽苗木
(2)盆栽花木迁移补偿,按盆栽花木价值的5%补偿迁移费;
(3)按照国家相关规范设计施工的专业苗圃,除按以上标准补偿地上苗木外,其他生产设施补偿另计。
3.零星树木补偿标准
4.列入国家重点保护野生植物名录的树种、挂牌保护的古树名木,补偿办法按相关规定执行,补偿额可申请专项评估确定。
5.需要定价补偿的树种、苗木,按照《黄山工程造价》(黄山市建设工程造价管理站出版)的指导价,以其价格的税前价定价补偿,无指导价的按照市场价格补偿。
6.对以上补偿标准仍有争议的,可申请专项评估确定补偿额。
二、被征收土地上房屋与附着物
(一)房屋
对被征收人给予的补偿应当包括:被征收房屋价值的补偿,因征收房屋造成的搬迁、临时安置的补偿,因征收房屋造成的停产停业损失的补偿等。被征收土地上房屋价值的补偿额可通过评估的方式确定。
1.可以提供安置地建房的,以建筑重置成本结合成新度确定房屋价值的补偿标准,重置成本不包括土地的取得成本及相关税费。
2.选择货币化方式安置补偿的,房屋在城市规划区范围内的,参照国有土地上房屋征收补偿标准予以补偿;在城市规划区范围外的,以重置成本为基础予以补偿。房屋所占用土地的补偿,按照《安徽省人民政府关于公布全省征地区片综合地价标准的通知》(皖政〔2020〕32号)规定执行。
3.选择采用产权调换方式安置的,由征收方提供用于产权调换的房屋,并根据评估结果与被征收人计算、并结清被征收房屋价值与用于产权调换房屋价值的差价。
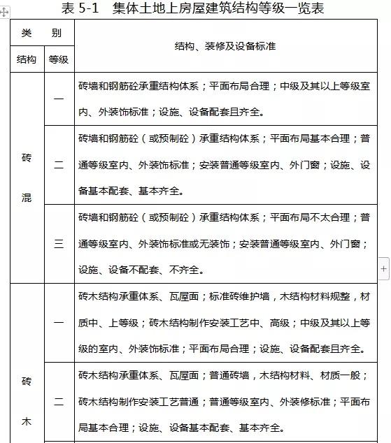
4.房屋建筑重置成本指导标准



备注:上述房屋建筑重置成本补偿标准基于以下条件:①建筑物为全新状况,达到合格等级质量标准,能满足一般使用功能;②本房屋建安重置价格不包含房屋室内外装修费用,室内外装修费用另行补偿。
在实际应用此补偿标准时,应根据房屋的成新程度、楼层、朝向、采光、通风及四周环境、层高、承重墙体厚度等相关影响因素,对以上补偿标准进行修正。各区县人民政府可根据实际情况调整以上房屋建筑重置成本指导标准,但是调整后的标准不得低于本标准。


(二)其他附着物
1.农村道路

以上标准需要结合道路成新度确定补偿额。各类农村道路设计使用年限(设计基准期)为水泥路面20年,普通沥青路面8年,碎石与夯土路面5年。
2.人工沟渠

S为过流面积,单位平方米。以上标准需要结合沟渠成新度确定补偿额。农村沟渠设计使用年限为砌体结构20年,夯土结构5年。
3.其他
(1)普通塘坝、小水坝:土坝按52元/立方米,浆砌石坝按364元/立方米,混砼石坝按520元/立方米予以补偿。
(2)蔬菜大棚:以投影面积计算,钢架大棚按26元/平方米,水泥骨架大棚按20元/平方米,其他按13元/平方米予以补偿。
(3)坟墓迁移费:一墓一棺的土棺按4000元/棺,混凝土棺按5000元/棺予以补偿;单穴墓内每增加一棺增加2000元/棺。
(4)农电设施、专业水利设施、砖瓦窑体等其他附属物、构筑物可申请专项评估确定补偿额。
三、执行本标准的有关说明
(一)被征农用地地类的认定,以土地征收启动公告发布日自然资源管理部门组织调查并确定的结果为准。
(二)本标准由黄山市自然资源和规划局负责解释。
信息来源:黄山市政府办
声明:本文由入驻焦点开放平台的作者撰写,除焦点官方账号外,观点仅代表作者本人,不代表焦点立场。



